开关电源 开关电源

DC-DC 降压转换器

Step-down DCDC converter
SCT2434AQFPAR 正在供货
3.6V-36V Vin, 3.5A, 高效率同步降压DCDC转换器
SCT2434AQFPAR
  • 产品介绍
  • 技术资料
  • 参数对比

产品特征

特性:
 
  • AEC-Q100合格,结果如下:
  • -器件温度等级1:-40°C至125°C环境工作温度范围
  • 宽输入电压范围:3.6V-36V
  • 持续输出电流3.5A 
  • 1V±1%反馈参考电压
  • 集成60mΩ高侧功率MOSFET和36mΩ低侧功率MOSFET
  • 轻载PSM工作模式
  • 在睡眠模式下具有25uA静态电流
  • 60ns最小导通时间
  • 4ms内部软启动时间
  • 开关频率400kHz
  • 抖频(FSS)功能用于EMI优化
  • 可调节的输入欠压锁定阈值及延迟
  • 并行输入路径,最大限度减小开关节点振铃
  • 低压差模式
  • 可支持负压输出
  • 过压和过温保护
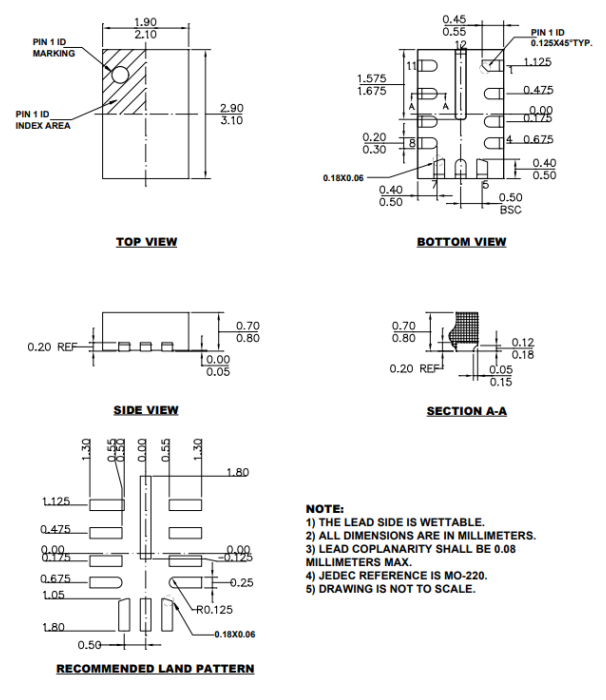
  • 采用2mm*3mm的QFN-12L封装
 
描述:
 
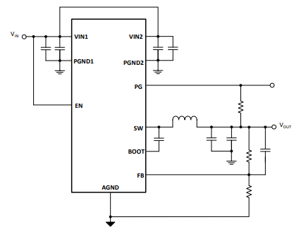
SCT2434AQ是3.5A同步降压转换器,具有3.6V至36V的宽输入电压范围,集成了60mΩ高侧MOSFET和36mΩ低侧MOSFET。SCT2434AQ采用峰值电流模式控制,轻载采用PSM工作模式,具有典型的25uA低静态电流,有助于转换器在轻载或待机条件下实现高效率。
SCT2434AQ具有4ms的内部软启动时间,可避免启动过程中出现较大浪涌电流和输出电压过冲。开关频率固定为400kHz。SCT2434AQ允许从高输入电压到低输出电压的功率转换,高侧MOSFET的最小导通时间为60ns。
SCT2434AQ是一款电磁干扰(EMI)友好型降压转换器,采用优化设计以降低EMI。SCT2434AQ的特点是抖频FSS功能,开关频率的抖动范围为±6%,抖动周期为开关频率的1/512,以此来减少EMI。
SCT2434AQ提供逐周期电流限制和打嗝过电流保护、过温保护、输出过压保护和输入欠压保护。该设备采用2mm*3mm QFN-12L封装和可湿润侧翼。
 
 
应用:
 
  • 汽车信息娱乐和ADAS
  • USB Type-C供电,USB充电
  • 工业和医疗分布式电源

封装信息

SCT2434AQFPAR
+ -

参数对比

加入对比
40V DC-DC降压转换器 DC-DC 降压转换器
对比参数
{{ goods }}
40V DC-DC降压转换器 DC-DC 降压转换器
{{ item.attr_name }} {{ vo }}