系统集成 系统集成
SCT63240FIAR 正在供货
20W高集成、高效率的无线功率发射PMIC
SCT63240FIAR
  • 产品介绍
  • 技术资料
  • 参数对比

产品特征

特征

  • VIN输入电压范围:4.2V-20V                            
  • PVIN输入电压范围:1V-17V
  • 高达20W 的功率传输
  • 集成13mΩ Rdson MOSFET的功率全桥
  • 集成高效率5V-1A降压DC/DC转换器                                                                
  • 内置 3.3V-200mA LDO
  • 提供 2.5V 基准电压源                                            
  • 集成±2%精度的无损输入电流检测来进行异物检测和电流解调
  • 兼容 3.3V 和 5V PWM 信号逻辑
  • 输入欠压锁定
  • 过流保护、过温保护
  • 3mm*4mm QFN-19L封装
 
描述

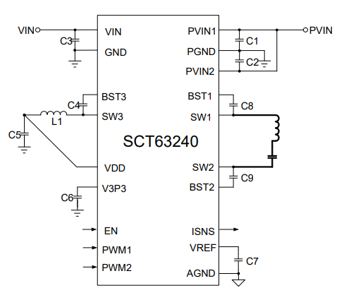
SCT63240是一款高度集成的电源管理IC,可实现高性能,高效率和高性价比的无线功率传输,系统符合WPC标准规格并支持高达20W的功率传输,和无线应用专用控制器或通用MCU控制器配合使用。

该器件集成了一个 4 MOSFET 功率全桥、栅极驱动器、5V 降压DC/DC、3.3V LDO、2.5V基准电压源和输入电流检测,兼具高效率和易用性。

专有的栅极驱动方案优化了EMI性能,节省系统成本和简化设计。专有 ±2% 精度的无损电流检测电路监控全桥输入电流,支持异物检测。内置 5V降压DC/DC转换器和3.3V低压差稳压器 LDO 可为发射器和外部电路供电。                                                                

SCT63240具有输入欠压锁定 UVLO、过流保护、短路保护和过温保护。
SCT63240采用紧凑的 3mm*4mm QFN封装。

 

应用


符合WPC标准的5W到15W无线充电系统,适用于手机、平板电脑或其他可穿戴设备
通用无线功率发射器
消费、工业和医疗设备
专有无线充电器和发射器

 

封装信息

SCT63240FIAR
+ -

技术资料

标题 时间 下载
SCT63240 评估版手册 2024-10-24 下载
SCT63240 Datasheet Rev 1.4 2024-12-16 下载

参数对比

加入对比
无线充电发射端 PMIC 系统集成
对比参数
{{ goods }}
无线充电发射端 PMIC 系统集成
{{ item.attr_name }} {{ vo }}